(Provisional Translation)
December 6, 2019
Securities and Exchange Surveillance Commission
Recommendation for Administrative Monetary Penalty Payment Order for Insider Trading by Officer of Party in Negotiation to Conclude Contract with INNOTECH CORPORATION Residing Abroad
1. Overview of the Recommendation
The Securities and Exchange Surveillance Commission, today, made a recommendation to the Prime Minister and the Commissioner of the Financial Services Agency that an administrative monetary penalty payment order be issued in regard to insider trading by an officer of a party in negotiation to conclude a contract with INNOTECH CORPORATION (“INNOTECH”) pursuant to Article 20(1) of the Act for Establishment of the Financial Services Agency. This recommendation is based on the findings of an investigation into the insider trading, whereby the following violations of laws and ordinances were identified.
2. Summary of the Findings Regarding Violations of Laws and Ordinances
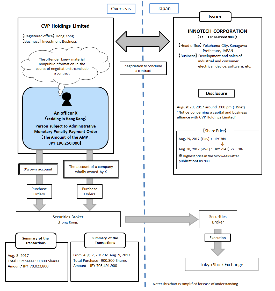
The person subject to the administrative monetary penalty payment order (residing in Hong Kong), who is an officer of CVP Holdings Limited (“CVP”), whose registered office is located in Hong Kong and is engaged in investment business, in the course of negotiations with INNOTECH about a business alliance involving the acquisition of the shares of INNOTECH, came to know material nonpublic information that the body responsible for making decisions at INNOTECH had decided to conclude a contract for a business alliance with CVP, from August 3, 2017, to August 9, 2017, which period is prior to the disclosure of the above material nonpublic information issued at 3:00 p.m. on August 29, 2017, purchased a total of 991,600 shares of INNOTECH for 775,515,700 yen on the person's own account and the account of a company wholly owned by the person.
Summaries of the findings regarding the violations of the laws and ordinances are described in Attachment 1.
The actions mentioned above conducted by the person subject to the administrative monetary penalty payment order were recognized as actions "in violation of the provisions of Article 166(1) or (3) in effecting a Purchase and Sale, etc. prescribed in Article 166(1)" as stipulated under Article 175(1) of the Financial Instruments and Exchange Act ("FIEA").
3. Calculation of the Amount of the Administrative Monetary Penalty
Pursuant to the FIEA, the amount of the administrative monetary penalty applicable to the above violations is 196,250,000 yen.
The details of the calculation are presented in Attachment 2.
4. Others
We appreciate the assistance of the Japan Exchange Regulation (JPX-R) in this matter.
Attachment 1
● Summaries of FindingsAttachment 2
● Method of Calculation of the Amount of the Administrative Monetary Penalty
(1) Pursuant to Article 175(1)(ii) of the FIEA, the amount of the administrative monetary penalty shall be the amount arrived at when the amount specified in item (b) below is deducted from the amount specified in item (a) below:
(a)The amount arrived at when the highest price in the two weeks after the disclosure of the material fact about the business is multiplied by the volume of that securities purchase
(b)The amount arrived at when the price at which the person effected the securities purchase is multiplied by the volume of that securities purchase
Also, in this case, pursuant to Article 175(10)(i) of the FIEA, and Article 1-23(1)(iv) of the Cabinet Office Ordinance on Administrative Monetary Penalty Provided for in Chapter VI-II of the FIEA, a person who effects a purchase on the account of a person’s family company is deemed to effect that purchase on the person’s own account, and the provisions of Article175 (1) apply.
(a) (980 yen × 991,600 shares) – (b) (Value pertaining to purchase of 775,515,700yen) (*)
= 196,252,300 yen
(2) Pursuant to Article 176(2) of the FIEA, the amount of the administrative monetary penalty shall be 196,250,000 yen, which is rounded down to the nearest ten thousand.
(*) Value pertaining to purchase is calculated as below:
(730 yen × 1,000 shares+731 yen × 700 shares+732 yen × 1,600 shares+733 yen × 7,400 shares+734 yen × 9,200 shares+735 yen × 5,700 shares+736 yen × 14,100 shares+737 yen × 4,200 shares+738 yen × 4,000 shares+739 yen × 3,400 shares+740 yen × 14,400 shares+741 yen × 8,000 shares+742 yen × 4,100 shares+743 yen × 5,700 shares+744 yen × 5,300 shares+745 yen × 22,500 shares+746 yen × 2,100 shares+747 yen × 1,000 shares+748 yen × 2,000 shares+749 yen × 2,200 shares+750 yen × 11,100 shares+751 yen × 5,400 shares+752 yen × 4,300 shares+753 yen × 1,500 shares+754 yen × 2,100 shares+755 yen × 800 shares+756 yen × 3,600 shares+757 yen × 4,800 shares+758 yen × 3,800 shares+759 yen × 5,800 shares+760 yen × 10,000 shares+761 yen × 8,000 shares+762 yen × 3,000 shares+763 yen × 2,400 shares+764 yen × 4,300 shares+765 yen × 11,200 shares+766 yen × 5,900 shares+767 yen × 5,900 shares+768 yen × 12,700 shares+769 yen × 18,200 shares+770 yen × 23,000 shares+771 yen × 12,400 shares+772 yen × 14,800 shares+773 yen × 10,300 shares+774 yen × 20,900 shares+775 yen × 39,400 shares+776 yen × 2,100 shares+777 yen × 5,700 shares+778 yen × 7,200 shares+779 yen × 8,700 shares+780 yen × 9,800 shares+781 yen × 4,500 shares+782 yen × 9,300 shares+783 yen × 42,500 shares+784 yen × 11,300 shares+785 yen × 50,200 shares+786 yen × 12,300 shares+787 yen × 32,700 shares+788 yen × 20,300 shares+789 yen × 13,000 shares+790 yen × 46,100 shares+791 yen × 25,200 shares+792 yen × 8,400 shares+793 yen × 21,100 shares+794 yen × 12,400 shares+795 yen × 35,200 shares+796 yen × 9,600 shares+797 yen × 42,400 shares+798 yen × 5,600 shares+799 yen × 13,400 shares+800 yen × 9,400 shares+801 yen × 1,500 shares+802 yen × 7,600 shares+803 yen × 700 shares+804 yen × 1,300 shares+805 yen × 8,800 shares+806 yen × 4,500 shares+807 yen × 1,000 shares+808 yen × 800 shares+809 yen × 3,900 shares+810 yen × 55,700 shares+811 yen × 3,200 shares+813 yen × 900 shares+814 yen × 5,200 shares+815 yen × 3,000 shares+816 yen × 2,400 shares+817 yen × 1,300 shares+818 yen × 19,200 shares+819 yen × 2,200 shares+820 yen × 8,300 shares+821 yen × 1,000 shares+822 yen × 1,000 shares+823 yen × 8,500 shares+824 yen × 3,300 shares+825 yen × 11,800 shares+826 yen × 3,100 shares+827 yen × 200 shares+828 yen × 8,600 shares)

