(Provisional Translation)
June 30, 2017
Securities and Exchange Surveillance Commission
Recommendation for Administrative Monetary Penalty Payment Order for Insider Trading by Individual Contractor with SUNCORPORATION Residing Abroad
1. Contents of the Recommendation
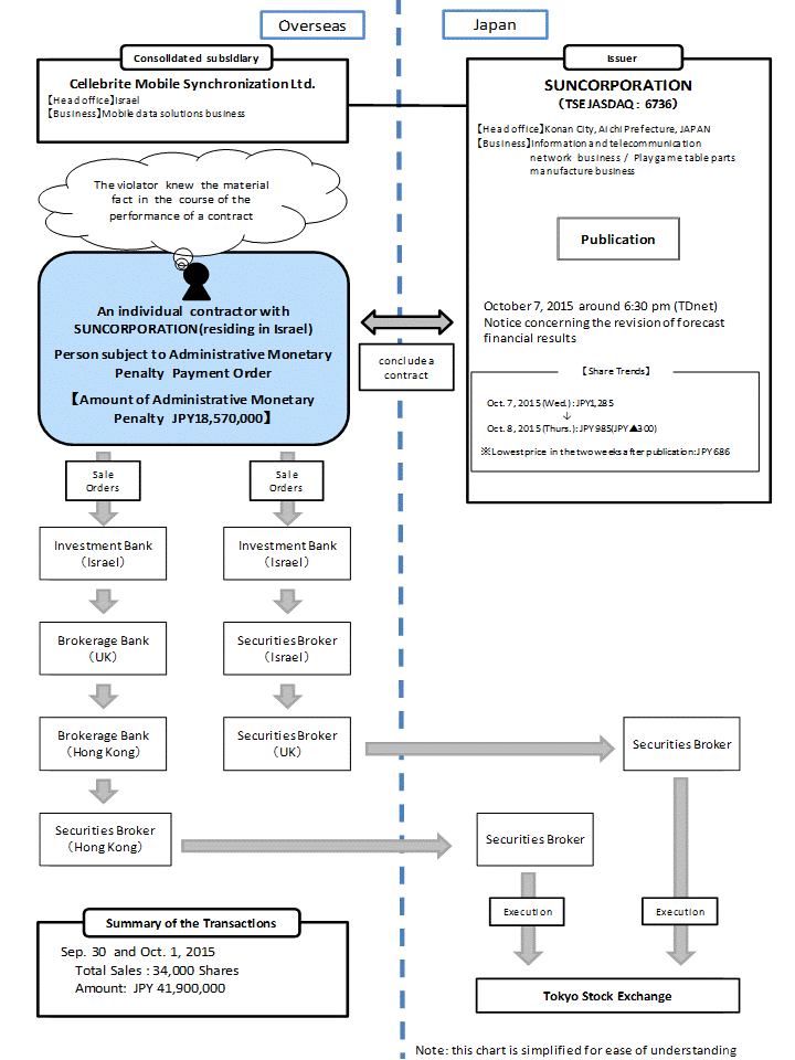
The Securities and Exchange Surveillance Commission, today, made a recommendation to the Prime Minister and the Commissioner of the Financial Services Agency that an administrative monetary penalty payment order be issued in regard to insider trading of the shares of SUNCORPORATION (“SUNCORP”) by an individual investor residing abroad, who concludes a contract with SUNCORP, pursuant to Article 20(1) of the Act for Establishment of the Financial Services Agency. This recommendation is based on the findings of the investigation into the insider trading, whereby the following violations of laws and ordinances were identified.
2. Summary of the Findings Regarding Violations of Laws and Ordinances
The person subject to the administrative monetaly penalty payment order (residing in Israel) who concludes a contract with SUNCORP,who in the course of performance of the contract came to know a material fact concerning existence of difference, which had material influence on investors of investment decisions, between the latest publicized forecasts, which were announced on May 15, 2015 of current profits (2.7 billion yen) and net income (2 billion yen) for the term of ending March, 2016 (from April 1, 2015 to March 31, 2016) of the corporate group to which SUNCORP belongs, and the forecasts newly prepared, on September 30, 2015 and October 1, 2015 which are dates prior to the publication of the above fact issued around 6:30 pm on October 7, 2015, sold a total of 34,000 shares of SUNCORP for 41,900,000 yen on the person's own accounts.
Summaries of the findings regarding the violations of the laws and ordinances are described in Attachment1.
The actions mentioned above conducted by the person subject to the administrative monetaly penalty payment order were recognized as actions "in violation of the provisions of Article 166(1) or (3) in effecting a Sale and Purchase, etc. prescribed in Article 166(1)" as stipulated under Article 175(1) of the Financial Instruments and Exchange Act ("FIEA").
3. Calculation of the Amount of the Administrative Monetary Penalty
Pursuant to the FIEA, the amount of the administrative monetary penalty applicable to the above violations is 18,570,000 yen.
Details of the calculation are presented in Attachment2.
4. Others
We appreciate the assistance of the Financial Conduct Authority of the United Kingdom and the Israel Securities Authority in this matter.
Attachment 1
● Summaries of FindingsAttachment 2
● Method of Calculation of the Amount of the Administrative Monetary Penalty
(1) Pursuant to Article 175(1)(i) of the FIEA, the amount of the administrative monetary penalty shall be the amount obtained by deducting the amount specified in item (b) below from the amount specified in item (a) below:
(a)The amount obtained by multiplying the price for the sales by the volume of the sales of securities
(b)The amount obtained by multiplying the lowest price in the two weeks after the publication of
the material fact by the volume of the sales of securities
(a) (1,220 yen × 8,000 shares + 1,230 yen × 10,000 shares + 1,240 yen × 16,000 shares) –
(b) (686 yen × 34,000 shares)
= 18,576,000 yen
(2) Pursuant to Article 176(2) of the FIEA, the amount of the administrative monetary penalty shall be 18,570,000 yen, which is rounded down to the nearest ten-thousand.
